Эффективные типы ДНК тестов
Предлагаемые эффективные типы ДНК тестов для генетической генеалогии.
Давайте рассмотрим различные современные «типы» ДНК тестов и как их можно использовать для генетической генеалогии. Раньше было просто. Когда эта «индустрия» впервые возникла в 2000 году, можно было протестировать два типа ДНК, и это было просто. Теперь существует больше ДНК тестов, больше инструментов и больше компаний по тестированию, и это уже не так просто. Но это гораздо лучше для генеалогов.
Существует 4 различных типов ДНК тестов, которые генеалоги могут использовать, чтобы получить информацию о своих предках.
1. Y-ДНК тест только для мужчин. Он проверяет Y-хромосому, передаваемую от отца к сыну, в большинстве случаев вместе с фамилией. Только мужчины могут пройти этот тест, потому что только мужчины имеют Y-хромосому. Генеалоги женщины должны попросить своих отцов, братьев, дядюшек и двоюродных, троюродных братьев пройти этот тест.
Полученные Y-ДНК результаты сравниваются между результатами Y-хромосомы других мужчин, чтобы определить - совпадают ли они, и связаны ли они в генеалогическом периоде. Протестированные также узнают свою гаплогруппу, которая является ДНК паспортом и показывает историю ваших недавних и дальних предков по прямой мужской линии, имевших европейское, азиатское, кавказское или, к примеру, еврейское происхождение.
Уровни Y-ДНК теста включают в себя 17, 37 и 67 маркеров.
Обычно рекомендуется начинать со среднего значние в 37 маркеров, так как можно обновиться после получения первоначальных результатов до 67 маркеров. Тестирование большего количества маркеров помогает более точно определить, с кем вы в близком родстве и к какому субкладу (этносу) принадлежите. Y-ДНК тест превосходно сочетается с аутосомным тестом о котором будет сказано ниже.
2. Митохондриальный ДНК тест для мужчин и женщин. Митохондриальная ДНК отслеживает вашу матрилинейную линию и передается из поколения в поколение от матери к матери обоим полам ее детей, но только женщины передают ее. Мужчины несут митохондриальную ДНК своей матери, но не передают ее своим детям.
Подобно Y-ДНК тесту, мутации сравниваются, чтобы увидеть, разделяют ли тестируемые предка в генеалогическом периоде, но поскольку фамилия меняется в каждом поколении, генеалогически сложнее установить связи.
Тестирование митохондриальной ДНК также показывает гаплогруппу, которая определяет глубокую родословную, такую как европейская, африканская, азиатская или ближневосточная.
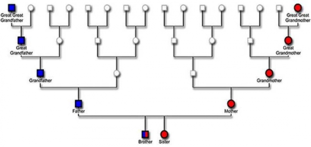
Пути наследования ДНК
Пути наследования как для отцовской Y-ДНК, синего, так и для митохондриальной ДНК, красного, показаны ниже:

Аутосомная ДНК унаследована от всех ваших предков, как в таблице выше, от настоящего времени до 5-7 поколений назад.
Y-ДНК и митохондриальная ДНК чрезвычайно важны для информирования нас о специфическом происхождении, как ближнем, так и дальнем, по одной предковой линии каждая, в то время как аутосомная ДНК предоставляет нам различный тип информации о широком круге предков.
3. Аутосомный ДНК тест для всех. Аутосомный ДНК тест проверяет участки ДНК, переданные нам обоими родителями на 23 хромосомах, а не только на двух прямых линиях, как с Y-ДНК и митохондриальной ДНК.
Хотя Y-ДНК и митохондриальная ДНК никогда не рекомбинируются с ДНК другого родителя, вы получаете половину своей аутосомной ДНК от каждого родителя. Аутосомная ДНК рекомбинируется в каждом поколении, поэтому каждое новое поколение наследует меньше ДНК от предыдущих поколений.
Пути наследования аутосомной ДНК показаны ниже. Вы можете видеть, что она включает в себя все различные наследственные линии, включая линии, которые также вносят вклад в Y-линию и митохондрию, но это отдельные и разные тесты, предоставляющие разные виды информации:

Этот тест дает расклад по этнической принадлежности и список ДНК совпадений с людьми (с потенциальными родственниками) по всем вашим наследственным линиям. Различные тестирующие компании предоставляют различные инструменты, чтобы помочь в этом квесте, каждая из которых имеет свои сильные стороны.
4. Х-хромосома - Х-хромосома включена в часть аутосомного ДНК теста. Х-хромосома обладает особыми свойствами наследования, которые позволяют людям использовать эти результаты отдельно от остальных аутосомных результатов.
23-я пара хромосом определяет ваш биологический пол. Если отец внесет свою Y-хромосому, ребенок будет мужчиной. Если отец внесет свой X, ребенок будет женщиной. Матери всегда вносят X, потому что у них нет Y-хромосомы.
Путь наследования Х-хромосомы различен для мужчин и женщин, потому что мужчины наследуют Х-хромосому только от своей матери (и Y от своего отца, который делает их мужчинами), но женщины наследуют Х от обоих своих родителей. Следовательно, совпадение Х с другим тестером может исключить нескольких потенциальных предков. Для мужчин совпадение Х происходит только со стороны его матери.
Если у Вас возникли сопутствующие вопросы, смело задавайте их в комментариях или в специальном разделе сайта.
